# Spring Boot启动流程
开发一个 Spring Boot 项目,都会用到如下启动类
@SpringBootApplication
public class Application {
public static void main(String[] args) {
SpringApplication.run(Application.class, args);
}
}
从中可以看出,关键部分有两个,一个是第 1 行的注解 @SpringBootApplication,一个是第 5 行的 SpringApplication.run(...)。
所以要了解 Spring Boot 的启动流程,从这两位入手就可以了。
下面氛围两部分:
- 第一部分,从
@SpringBootApplication入手,从注解的角度看看 SpringBoot 的关键注解。
注意,在 Java 中,注解只是起到标注的作用,可以理解为一种特殊的 comment,为 类/方法 进行特定标注,本身并不执行代码。真正使注解起作用的,是第二部分的启动过程,利用反射,读取类的注解并进行相应操作。
- 第二部分,从
SpringApplication.run()入手,了解真实的启动过程。
# @SpringBootApplication
@SpringBootApplication 是 SpringBoot 应用的核心注解,它其实是一个组合注解:
@Target(ElementType.TYPE)
@Retention(RetentionPolicy.RUNTIME)
@Documented
@Inherited
@SpringBootConfiguration
@EnableAutoConfiguration
@ComponentScan(excludeFilters = { @Filter(type = FilterType.CUSTOM, classes = TypeExcludeFilter.class),
@Filter(type = FilterType.CUSTOM, classes = AutoConfigurationExcludeFilter.class) })
public @interface SpringBootApplication {
...
}
虽然使用了多个 Annotation 进行原信息标注,但是其中重要的只有三个:
@Configuration(点开@SpringBootConfiguration会发现里面还是用了@Configuration)@EnableAutoConfiguration@ComponentScan
下面分别介绍这三个注解。
# @Configuration
这里的 @Configuration 对我们来说应该不陌生,他就是 JavaConfig 形式的 Spring IoC 容器的配置类使用的那个 @Configuration。
所以,这里的启动类标注了 @Configuration 后,本身其实也是一个 IoC 容器的配置类。
# @ComponentScan
这个注解在 Spring 中非常重要,它对应 XML 配置中的元素。@ComponentScan 的功能其实就是自动扫描并加载符合条件的组件(比如 @Component 和 @Repository 等)或者 Bean 定义,最终将这些 Bean 定义加载到 IoC 容器中。
我们可以通过 basPackages 等属性来细粒度定制 @ComponentScan 自动扫描的范围。如果不指定,则 Spring 会默认从声明 @ComponentScan 所在类的 package 进行扫描。
所以 Spring Boot 的启动类最好是放在 root package 下,防止自动扫描范围不对。
# @EnableAutoConfiguration
这个注解同样非常重要,它主要是借助 @Import 的支持,将所有符合自动配置条件的 bean 定义加载到 IoC 容器中。
@EnableAutoConfiguration 作为一个复合注解,其自身定义关键信息如下:
@Target(ElementType.TYPE)
@Retention(RetentionPolicy.RUNTIME)
@Documented
@Inherited
@AutoConfigurationPackage
@Import(AutoConfigurationImportSelector.class)
public @interface EnableAutoConfiguration {
...
}
其中最关键的就是 @Import(AutoConfigurationImportSelector.class),借助 @AutoConfigurationImportSelector,可以帮助 Spring Boot 应用将所有符合条件的 @Configuration 配置都加载到当前 IoC 容器中。
就像一只“八爪鱼”一样,借助 Spring 框架原有的一个工具类:SpringFactoriesLoader 的支持,@EnableAutoConfiguration 可以智能的自动配置功效才大功告成。

上面提到的 SpringFactoriesLoader 在 Spring 中用到的地方非常多,其主要功能就是从指定的配置文件 META-INF/spring.factories 中加载配置。
public abstract class SpringFactoriesLoader {
//...
public static <T> List<T> loadFactories(Class<T> factoryClass, ClassLoader classLoader) {
...
}
public static List<String> loadFactoryNames(Class<?> factoryClass, ClassLoader classLoader) {
....
}
}
配合 @EnableAutoConfiguration 使用时,它提供了一种配置查找的功能支持,即根据 @EnableAutoConfiguration 的完整类名 org.springframework.boot.autoconfigure.EnableAutoConfiguration 作为查找的 key,获取对应的一组 @Configuration 类。

上图是从 Spring Boot 的 autoconfigure 依赖包中的 META-INF/spring.factories 中摘录的一段内容,可以很好的说明问题。
所以,@EnableAutoConfiguration 自动配置的魔法其实是:
- 从 classpath 中搜寻所有的
META-INF/spring.factories配置文件,并将其中org.springframework.boot.autoconfigure.EnableutoConfiguration对应的配置项通过反射(Java Refletion)实例化为对应的标注了@Configuration的 JavaConfig 形式的 IoC 容器配置类,然后汇总并加载到 IoC 容器.
相关代码可以从 AutoConfigurationImportSelector.getCandidateConfigurations() 中看出端倪:
protected List<String> getCandidateConfigurations(AnnotationMetadata metadata, AnnotationAttributes attributes) {
// 这里就是利用 SpringFactoiresLoader 从 spring.factories 中读取 @EnableAutoConfiguration 的类
List<String> configurations = SpringFactoriesLoader.loadFactoryNames(getSpringFactoriesLoaderFactoryClass(),
getBeanClassLoader());
Assert.notEmpty(configurations, "No auto configuration classes found in META-INF/spring.factories. If you "
+ "are using a custom packaging, make sure that file is correct.");
return configurations;
}
具体细节在第二部分介绍。
# 启动流程
SpringBoot 应用的 main 函数一般是
public static void main(String[] args) {
SpringApplication.run(SpringBootExampleApplication.class, args);
}
点进 run 函数,可以发现关键代码为:
public static ConfigurableApplicationContext run(Class<?>[] primarySources, String[] args) {
return new SpringApplication(primarySources).run(args);
}
从中可以看出,SpringBoot 的启动过程从大体上可以分为两步:
- 创建 SpringApplication,即
new SpringApplication(primarySources)的过程。 - 运行 SpringApplication,即
.run(args)的过程。 下面分别讲讲两部分
# 创建 SpringApplication
创建 SpringApplication 的过程主要代码为:
public SpringApplication(ResourceLoader resourceLoader, Class<?>... primarySources) {
this.resourceLoader = resourceLoader;
Assert.notNull(primarySources, "PrimarySources must not be null");
// primarySources 一般为应用的主类,在这里就是上面的 SpringBootExampleApplication 类
this.primarySources = new LinkedHashSet<>(Arrays.asList(primarySources));
// deduceFromClasspath() 主要使用 Class.isPresent() 来判断当前应用的类型(Reactive 还是 Servlet)
this.webApplicationType = WebApplicationType.deduceFromClasspath();
// getSpringFactoriesInstances(Class<T> type) 函数主要是利用 SpringFactoriesLoader 去 META-INF/spring.factories 中寻找 key 为 type 的类,并对其实例化
// 实例化 key 为 org.springframework.boot.BootstrapRegistryInitializer 的类
this.bootstrapRegistryInitializers = new ArrayList<>(
getSpringFactoriesInstances(BootstrapRegistryInitializer.class));
// 实例化 key 为 org.springframework.context.ApplicationContextInitializer 的类
setInitializers((Collection) getSpringFactoriesInstances(ApplicationContextInitializer.class));
// 实例化 key 为 org.springframework.context.ApplicationListener 的类
setListeners((Collection) getSpringFactoriesInstances(ApplicationListener.class));
// 利用方法调用栈,寻找方法名为 main 的方法,并将其对应的类作为主类
this.mainApplicationClass = deduceMainApplicationClass();
}
简单来说,这一步做的是将一些关键信息保存在 SpringApplication 的属性中,为后面做准备。
# run(运行过程)
运行过程的主要代码在 SpringApplication 类中的 run 函数中
public ConfigurableApplicationContext run(String ...args) {
// 记录应用的启动时间
long startTime = System.nanoTime();
// 创建应用的引导上下文
// 主要做的事情是获取到之前加载的所有 bootstrappers,然后挨个执行其 initialize 方法来完成对引导启动器上下文的环境设置
DefaultBootstrapContext bootstrapContext = createBootstrapContext();
ConfigurableApplicationContext context = null;
configureHeadlessProperty();
// 从 spring.factories 中获取所有的 SpringApplicationRunListeners
// 默认情况下,SpringBoot 里这里会有唯一一个 SpringApplicationRunListener,即 EventPublishingRunListener
// EventPublishingRunListener 在初始化的时候,会将 SpringApplication 中的 属性 listeners(即 ApplicationListener)赋值
// 然后在调用相关方法时,使用 Multicaster 广播给所有的 ApplicationListener。
SpringApplicationRunListeners listeners = getRunListeners(args);
// 遍历所有 listeners,调用其 starting 方法。
// 广播 ApplicationStartingEvent。相当于通知所有的 ApplicationListener,应用正在 starting。
listeners.starting(bootstrapContext, this.mainApplicationClass);
try {
// 构建应用程序参数持有类
ApplicationArguments applicationArguments = new DefaultApplicationArguments(args);
// 创建并配置好当前 SpringBoot 应用将要使用的环境;
// 广播 ApplicationEnvironmentPreparedEvent 事件,相当于通知所有的 ApplicationListener,应用环境准备好了
ConfigurableEnvironment environment = prepareEnvironment(listeners, bootstrapContext, applicationArguments);
configureIgnoreBeanInfo(environment);
// 控制台上打印 banner
Banner printedBanner = printBanner(environment);
// 创建 SpringBoot 应用上下文。
// 默认情况下,这里创建的是 AnnotationConfigServletWebServerApplicationContext。
context = createApplicationContext();
context.setApplicationStartup(this.applicationStartup);
// 准备应用上下文,里面会依次调用之前创建的 ApplicationContextInitializer,对 context 进行初始化操作;
// 之后还会广播 ApplicationContextInitializedEvent 给所有的 listeners。
// 然后将 sources(默认为 primarySources,即应用的主类) 加载进上下文
// 最后广播 ApplicationPreparedEvent 事件,告诉 listeners,应用上下文已经准备好了。
prepareContext(bootstrapContext, context, environment, listeners, applicationArguments, printedBanner);
// refresh 是非常关键的一步,里面会做很多事情,例如 BeanFactory 的设置,BeanFactoryPostProcessor 的执行,BeanPostProcessor 接口的执行,
// 自动化配置类的解析、条件注解的解析、国际化的初始化等等。具体在下面再单独讲解
refreshContext(context);
// refresh 之后应该做的事情,目前是个空实现
afterRefresh(context, applicationArguments);
// 计算启动花的时间,并在日志中打印
Duration timeTakenToStartup = Duration.ofNanos(System.nanoTime() - startTime);
if (this.logStartupInfo) {
new StartupInfoLogger(this.mainApplicationClass).logStarted(getApplicationLog(), timeTakenToStartup);
}
// 广播 ApplicationStartedEvent 事件,通知所有 ApplicationListener,应用已经启动了
listeners.started(context, timeTakenToStartup);
// 调用上下文中的 ApplicationRunner 和 CommandRunner 接口的实现类
callRunners(context, applicationArguments);
}
catch (Throwable ex) {
handleRunFailure(context, ex, listeners);
throw new IllegalStateException(ex);
}
try {
// 计算ready花的时间,并广播 ApplicationReadyEvent 事件至所有监听者 listeners
Duration timeTakenToReady = Duration.ofNanos(System.nanoTime() - startTime);
listeners.ready(context, timeTakenToReady);
}
catch (Throwable ex) {
handleRunFailure(context, ex, null);
throw new IllegalStateException(ex);
}
return context;
}
这样 run 方法执行完毕后,Spring 容器初始化工作完毕,各种监听器、初始化器也做了相应工作。
下面具体看一下 refreshContext(context) 这一步。
还是以 web 程序为例,这里对应的上下文为 AnnotationConfigServletWebServerApplicationContext。它的 refresh 方法调用了父类 AbstractApplicationContext 的 refresh 方法。
下面首先给出 refresh 的主要代码,然后解释其中的主要方法。
@Override
public void refresh() throws BeansException, IllegalStateException {
// refresh 过程只能一个线程处理,不允许并发执行
synchronized (this.startupShutdownMonitor) {
StartupStep contextRefresh = this.applicationStartup.start("spring.context.refresh");
// Prepare this context for refreshing.
// 刷新前的准备,包括 设置flag、时间、初始化 properties 等。
prepareRefresh();
// Tell the subclass to refresh the internal bean factory.
ConfigurableListableBeanFactory beanFactory = obtainFreshBeanFactory();
// Prepare the bean factory for use in this context.
prepareBeanFactory(beanFactory);
try {
// Allows post-processing of the bean factory in context subclasses.
postProcessBeanFactory(beanFactory);
StartupStep beanPostProcess = this.applicationStartup.start("spring.context.beans.post-process");
// Invoke factory processors registered as beans in the context.
invokeBeanFactoryPostProcessors(beanFactory);
// Register bean processors that intercept bean creation.
registerBeanPostProcessors(beanFactory);
beanPostProcess.end();
// Initialize message source for this context.
initMessageSource();
// Initialize event multicaster for this context.
initApplicationEventMulticaster();
// Initialize other special beans in specific context subclasses.
onRefresh();
// Check for listener beans and register them.
registerListeners();
// Instantiate all remaining (non-lazy-init) singletons.
finishBeanFactoryInitialization(beanFactory);
// Last step: publish corresponding event.
finishRefresh();
}
catch (BeansException ex) {
if (logger.isWarnEnabled()) {
logger.warn("Exception encountered during context initialization - " +
"cancelling refresh attempt: " + ex);
}
// Destroy already created singletons to avoid dangling resources.
destroyBeans();
// Reset 'active' flag.
cancelRefresh(ex);
// Propagate exception to caller.
throw ex;
}
finally {
// Reset common introspection caches in Spring's core, since we
// might not ever need metadata for singleton beans anymore...
resetCommonCaches();
contextRefresh.end();
}
}
}
# 1. prepareRefresh
- 设置容器的启动时间,撤销关闭状态,开启活跃状态。
- 初始化属性源信息(Property)。
- 验证环境信息里一些必须存在的属性。
# 2. prepareBeanFactory
- 设置 beanFactory 的类加载器为当前上下文的类加载器,添加属性编辑注册器(
PropertyEditorRegistrar) - 添加 ApplicationContextAwareProcessor 这个 BeanPostProcessor,并取消相关 7 个接口的自动注入,因为 ApplicationContextAwareProcessor 把这些接口的实现工作做了。ApplicationContextAwareProcessor 的作用是让 bean 在实现了
EnvironmentAware等 7 个接口后,可以感知到应用上下文的相关属性。 - 设置特殊类型对应的bean。BeanFactory 对应刚刚获取到的 beanFactory;ResourceLoader、ApplicationEventPublisher、ApplicationContext 这三个接口对应的 bean 都设置为当前上下文。
- 注册 ApplicationListenerDetector 这个 BeanPostProcessor。
- 注入一些其他信息的 bean,例如 environment、systemProperties 等。
# 3. postProcessBeanFactory
准备好 beanFactory 后的一些后续操作,不同的上下文会执行不同的操作。
GenericWebApplicationContext会在 beanFactory 中添加ServletContextAwareProcessor,该处理器用于处理实现了ServletContextAware接口的 bean。这种类型的 bean 在初始化时,可以感知到 servletContext 和 servletConfig。- 另外,
AnnotationConfigEmbeddedWebApplicationContext对应的 postProcessBeanFactory方法为:
protected void postProcessBeanFactory(ConfigurableListableBeanFactory beanFactory) {
// 调用父类,即 GenericWebApplicationContext 对应的 postProcessBeanFactory 函数
super.postProcessBeanFactory(beanFactory);
// 查看 basePackages 属性。如果设置了该属性,会使用 ClassPathBeanDefinitionScanner 去扫描 basePackages 包下的 bean 并注册
if (!ObjectUtils.isEmpty(this.basePackages)) {
this.scanner.scan(this.basePackages);
}
// 查看 annotatedClasses 属性,如果设置了会使用 AnnotatedBeanDefinitionReader 去注册这些 bean
if (!this.annotatedClasses.isEmpty()) {
this.reader.register(ClassUtils.toClassArray(this.annotatedClasses));
}
}
# 4. invokeBeanFactoryPostProcessor
在 Spring 上下文中找出实现了 BeanFactoryPostProcessor 接口的 processors 并执行。 Spring 上下文会委托给 PostProcessorRegistrationDelegate 的 invokeBeanFactoryPostProcessors 方法执行。
BeanFactoryPostProcessor 的作用是用来修改 Spring 上下文中已经存在的 bean 的定义,使用 ConfigurableListableBeanFactory 对 bean 进行处理。
这里的处理逻辑如下。
首先从 Spring 上下文中找出类型为 BeanDefinitionRegistryPostProcessor 的 bean(这些 processor 是在容器刚创建时通过构造 AnnotatedBeanDefinitionReader 的时候注册到容器中的),然后按照优先级分别执行。优先级的逻辑如下:
- 先把实现了 PriorityOrdered 接口的 BeanDefinitionRegistryPostProcessor 全部找出来,排序后依次执行其
postProcessBeanDefinitionRegistry方法。 - 把实现了 Ordered 接口的 BeanDefinitionRegistryPostProcessor 全部找出来,排序后依次执行。
- 剩下的 BeanDefinitionRegistryPostProcessor 全部找出来并依次执行。
- 然后执行以上所有 processor 的
postProcessBeanFactory接口(因为BeanDefinitionRegistryPostProcessor接口是BeanFactoryPostProcessor的子类,所以一定可以找到postProcessBeanFactory接口)。
接下来从 Spring 上下文中找出类型为 BeanFactoryPostProcessor 的 bean(会忽略掉上面的 bean),然后执行。
这里的查找规则与上面的 BeanDefinitionRegistryPostProcessor 相同,先找 PriorityOrdered,再找 Ordered,最后是两者都没有的。
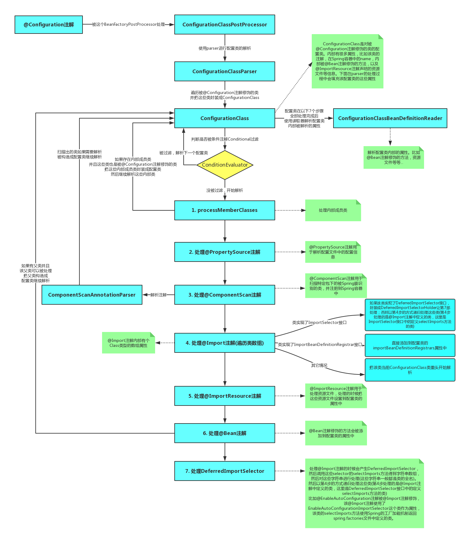
这里需要重点说明的是 ConfigurationClassPostProcessor 这个 processor,因为这个 processor 是处理 @Configuration 注解的,在 SpringBoot 中非常重要。
ConfigurationClassPostProcessor 是优先级最高的 processor(因为其实现了 PriorityOrdered 接口)。
这个 processor 会去 BeanFactory 中找出所有带有 @Configuration 注解的 bean,然后使用 ConfigurationClassParser 去解析这个类。
ConfigurationClassParser 内部有个 Map<ConfigurationClass, ConfigurationClass> 类型的 configurationClasses,用于保存已经解析的 Configuration 类。
ConfigurationClass 是一个对要解析的配置类的封装,内部存储了配置类的注解信息、被 @Bean 注解修饰的方法、@ImportResource 注解修饰的信息、ImportBeanDefinitionRegistrar 等。
这里 ConfigurationClassPostProcessor 最先被处理还有另外一个原因是如果程序中有自定义的 BeanFactoryPostProcessor,那么这个 PostProcessor 首先得通过 ConfigurationClassPostProcessor 被解析出来,然后才能被 Spring 容器找到并执行。(ConfigurationClassPostProcessor 不先执行的话,这个 Processor 是不会被解析的,不会被解析的话也就不会执行了)。
在简单的程序中,只有主类 SpringBootExampleApplication 有 @Configuration 注解(@SpringBootApplication 中包含此注解),所以这个配置类会被 ConfigurationClassParser 解析。 解析过程如下:
- 处理 @PropertySource 注解,进行配置信息的解析。
- 处理 @ComponentScan 注解,使用 ComponentScanAnnotationParser 扫描 basePackage 下需要解析的类 (@SpringBootApplication 注解也包括了 @ComponentScan 注解,只不过 basePackages 是空的,空的话会去获取当前 @Configuration 修饰的类所在的包),并注册到 BeanFactory 中(这个时候bean并没有进行实例化,而只是进行了注册。具体的实例化在 finishBeanFactoryInitialization 方法中执行)。对于扫描出来的类,递归解析。
- 处理 @Import 注解,先递归找出所有注解,然后过滤出只有 @Import 注解的类,得到 @Import 注解的值。找出所有的 @Import 注解后,开始处理逻辑
- 遍历这些
@Import注解内部的属性类集合。 - 如果这个类是
ImportSelector接口的实现类,实例化这个 ImportSelector。如果这个类还是DeferredImportSelector接口的实现类,那么加入 ConfigurationClassParser 的deferredImportSelectors属性中,让第 6 步处理;否则调用 ImportSelector 的selectImports方法得到需要 import 的类,然后对这些类递归做 @Import 注解的处理。 - 如果这个类是
ImportBeanDefinitionRegistrar接口的实现类,设置到配置类的 importBeanDefinitionRegistrars 属性中。 - 其他情况,把这个类加入到 configurationClassParser 的 importStack(队列)属性中,然后把这个类当作 @Configuration 修饰的类,递归重头开始解析这个类。
- 遍历这些
- 处理 @ImportResource 注解:获取 @ImportResource 注解的 locations 属性,得到资源文件的地址信息,然后遍历这些资源文件,并把它们添加到配置类的 importedResources 属性中
- 处理 @Bean 注解:获取被 @Bean 修饰的方法,然后添加到配置类的 beanMethods 属性中
- 处理 DeferredImportSelector:处理第 3 步 @Import 产生的 deferredImportSelector,调用其 Group 类的 process 方法,找到需要 import 的类,然后调用第 3 步相同的逻辑进行处理(注意是所有的配置类处理完之后才会执行这一步)。
比如查找 @SpringBootApplication 注解的 @Import 注解数据的话,首先发现 @SpringBootApplication 不是一个 @Import 注解,然后递归调用修饰了 @SpringBootApplication 的注解,发现有个 @EnableAutoConfiguration 注解,再次递归发现被 @Import(AutoConfigurationImportSelector.class) 修饰,还有 @AutoConfigurationPackage 注解,再次递归该注解,发现被 @Import(AutoConfigurationPackages.Registrar.class) 修饰。所以 @SpringBootApplication 对应的 @Import 注解有两个,分别是 @Import(AutoConfigurationPackages.Registrar.class) 和 @Import(EnableAutoConfigurationImportSelector.class)。找出所有的
@Import注解后,开始处理逻辑。
这里 @SpringBootApplication 注解被 @EnableAutoConfiguration 修饰,@EnableAutoConfiguration 注解被 @Import(AutoConfigurationImportSelector.class) 修饰。
所以在第 3 步中,会找出这个被 @Import 修饰的类 AutoConfigurationImportSelector。

这个类刚好实现了 DeferredImportSelector 接口,因此会在第 6 步被执行。
第 6 步 selectImport 得到的类就是自动化配置类。
需要注意的是,AutoConfigurationImportSelector 由于实现了 DeferredImportSelector 接口,并不是直接调用其 selectImport 方法,而是调用其子类 AutoConfigurationGroup 的 process 方法,然后在其中调用 getAutoConfigurationEntry 来读取自动配置类的。
因此直接在
AutoConfigurationImportSelector$selectImport方法里打断点时,会发现执行不到。比较神奇。
在当前 processor 中,ConfigurationClassParser 解析完配置类后,会将解析完的类存放在其 configurationClasses 属性中。 然后,processor 会创建一个 ConfigurationClassBeanDefinitionReader 去解析这些配置类。
下面这段代码是 ConfigurationClassBeanDefinitionReader 解析配置类的代码:
public void loadBeanDefinitions(Set<ConfigurationClass> configurationModel) {
TrackedConditionEvaluator trackedConditionEvaluator = new TrackedConditionEvaluator();
for (ConfigurationClass configClass : configurationModel) {
// 对每个配置类,调用 loadBeanDefinitionsForConfigurationClass 方法
loadBeanDefinitionsForConfigurationClass(configClass, trackedConditionEvaluator);
}
}
private void loadBeanDefinitionsForConfigurationClass(ConfigurationClass configClass,
TrackedConditionEvaluator trackedConditionEvaluator) {
// 使用条件注解判断是否需要跳过这个配置类
if (trackedConditionEvaluator.shouldSkip(configClass)) {
// 跳过配置类的话,在Spring容器中移除bean的注册
String beanName = configClass.getBeanName();
if (StringUtils.hasLength(beanName) && this.registry.containsBeanDefinition(beanName)) {
this.registry.removeBeanDefinition(beanName);
}
this.importRegistry.removeImportingClassFor(configClass.getMetadata().getClassName());
return;
}
if (configClass.isImported()) {
// 如果自身是被 @Import 注释所 import 的,注册自己
registerBeanDefinitionForImportedConfigurationClass(configClass);
}
// 注册方法中被 @Bean 注解修饰的bean
for (BeanMethod beanMethod : configClass.getBeanMethods()) {
loadBeanDefinitionsForBeanMethod(beanMethod);
}
// 注册 @ImportResource 注解注释的资源文件中的 bean
loadBeanDefinitionsFromImportedResources(configClass.getImportedResources());
// 注册 @Import 注解中的 ImportBeanDefinitionRegistrar 接口的 registerBeanDefinitions
loadBeanDefinitionsFromRegistrars(configClass.getImportBeanDefinitionRegistrars());
}
稍微总结一下,invokeBeanFactoryProcessors 方法总的来说就是从 Spring 上下文中找出 BeanDefinitionRegistryPostProcessor 和 BeanFactoryPostProcessor 接口的实现类,并按照一定顺序执行。
其中 ConfigurationClassPostProcessor 这个 BeanDefinitionRegistryPostProcessor 优先级最高,它会对项目中的 @Configuration 注解修饰的类(还有 @Component,@ComponentScan,@Import,@ImportResource 修饰的类也会被处理)进行解析,解析完成后把这些 bean 注册到 BeanFactory 中。
需要注意的是,这个时候注册进来的 bean 还没有被实例化。
下图是对 ConfigurationClassPostProcessor 的总结:

# 5. registerBeanPostProcessors
这一步的主要目的是从 Spring 上下文中找出实现了 BeanPostProcessor 接口的 bean,并设置到 beanFactory 的 beanPostProcessors 属性中。
之后 bean 被实例化的时候,相关 BeanPostProcessor 会被调用。
该方法委托给了 PostProcessorRegistrationDelegate 类的 registerBeanPostProcessors 方法执行。这里的过程与 invokeBeanFactoryPostProcessors 类似:
- 先找出实现了 PriorityOrdered 接口的 BeanPostProcessor,然后排序,然后加载到 BeanFactory 的 BeanPostProcessor 集合中。
- 再找出实现了 Ordered 接口的 BeanPostProcessor,然后排序,然后加载到 BeanFactory 的 BeanPostProcessor 集合中。
- 再找出剩下的 BeanPostProcessors,排序后加入到 BeanFactory 的 BeanPostProcessor 集合中。
在注册之前,beanFactory 里有 4 个 beanPostProcessors,它们是:

注册之后,beanFactory 里有 11 个 beanPostProcessors,它们是:

这里的 beanPostProcessors 包括 AutowiredAnnotationBeanPostProcessor(用来处理被 @Autowired 注释修饰的 bean) 等。
# 6. initMessageSource
配置 beanFactory 的 messageSource 属性,可以用来做类似国际化的事情。
# 7. initApplicationEventMulticaster
在 Spring 上下文中初始化事件广播器,事件广播器用于事件的发布。
具体来说,在 Spring 上下文中寻找名称为 applicationEventMulticaster 的 bean:
- 找到的话,将其设置为 beanFactory 的
applicationEventMulticaster属性。 - 如果找不到该 bean 的话,则 new 一个 SimpleApplicationEventMulticaster 并设置为
applicationEventMulticaster。
# 8. onRefresh
根据 context 的类型,创建一些特殊的 bean。
例如,web 程序的上下文 AnnotationConfigEmbeddedWebApplicationContext 会调用 createEmbeddedServletContainer 方法去创建内置的 Servlet 容器。
目前 SpringBoot 支持的内置容器有:
- Tomcat、Jetty、Netty、Undertow
# 9. registerListeners
把 Spring 上下文中的应用监听器(applicationListeners)都注册到事件广播器(applicationEventMulticater)中。
然后在 Spring 上下文的 beanFactory 中寻找所有实现了 ApplicationListener 接口的 bean,将它们也加入到 applicationEventMulticater 中。(注意这里并不对它们做实例化,仅仅把 beanName 加入进去)
# 10. finishBeanFactoryInitialization
实例化 beanFactory 中已经被注册但是还没有实例化的所有 bean。(除了懒加载的 bean)。
例如上面 invokeBeanFactoryPostProcessors 方法根据各种注解解析出来的 bean,这个时候都会被实例化。
实例化的过程中,beanPostProcessor 开始起作用。
# 11. finishRefresh
refresh 结束阶段需要做的事情。
- 初始化生命周期处理器,并设置到 Spring 上下文的
lifecycleProcessor属性中。 - 调用
lifecycleProcessor的onRefresh方法,这个方法会找出 Spring 上下文中实现了 SmartLifecycle 接口的类,并进行 start 方法的调用。 - 发布 ContextRefreshedEvent 事件告知 applicationListeners,进行相应操作。
- 调用 LiveBeansView 的
registerApplicationContext方法:如果设置了 JMX 相关的属性,则就调用该方法。